Telegram Documentation Demo Project Get Started

A Collaborative Platform for IT Architecture Modeling

🚀 Collaborative Work

  • Real-time collaborative editing
  • No conflicts or manual merging
  • No separate publication portal needed

🎨 Any Notation

  • Built-in: ArchiMate, C4, EIP, and more
  • Simple builder for custom notations
  • Complex notations can be implemented in code

🤖 Artificial Intelligence

  • Edit models using natural language prompts
  • Use models as a knowledge graph
  • Model Context Protocol (MCP) support

🔐 Security & API

  • Integration with Keycloak or similar systems
  • Role-based access control
  • Open REST API for automation
ArchiMate C4 IT Infrastructure EIP EPC VAD Conceptual Model Class Model State Model Metamodel

Architecture as Code

  • Text notation for class models
  • Plans to add support for other model types
  • Model localization supported
Text editor
Table editor

Flexible Model Representation

  • View and edit the same model as a diagram, table, or code
  • Use tables to efficiently manage large registers or requirements

Documents

  • Familiar Notion-like interface: a clean canvas focused on the document
  • Smart /-menu: access formatting, tables, and lists with a single keystroke
  • Block-based structure: rearrange any element via drag-and-drop
Document editor

Integrations

Archi

A desktop modeling tool. Leverage Architeezy as your collaborative repository for Archi, or as a portal for model publication

Why yet another modeling tool?

There are two extremes in the market:

🏛 Enterprise Suites

Enterprise Architect, Rational Software Architect, ARIS, ...

✅ Unified repository and object reuse

✅ Model analysis and reporting

❌ High learning curve and implementation costs

❌ Outdated and cluttered interface

✏️ Simple Tools

Miro, Figma, draw.io, PlantUML, Structurizr, ...

✅ Quick start: just open and work

✅ Modern UX

❌ These are just diagrams or text, not real models

❌ No inter-model connections: change in one place — fix everywhere manually

⚖️ Our approach is the happy medium

✅ Unified model repository with access control and versioning

✅ Collaborative editing without a separate publishing step

✅ Multiple model views: diagrams, tables, code

✅ All notations out-of-the-box: ArchiMate and C4 — no need to build a "Frankenstein" from different tools

✅ No-code constructor for modeling notations

✅ API for integration with other systems

✅ AI support

✅ All while staying simple to use

SaaS

Instant cloud start. No server setup — just log in and start modeling

Start for Free

On-premises

Full data control. Deploy the platform within your company's private network

Deploy Locally

Enterprise

Solution for large enterprises. Priority support, SLA, and custom feature development

Roadmap

2025 Q1

First release

Modeling notation editor

Basic model transformations

Basic document generation from models

2025 Q2

Class models

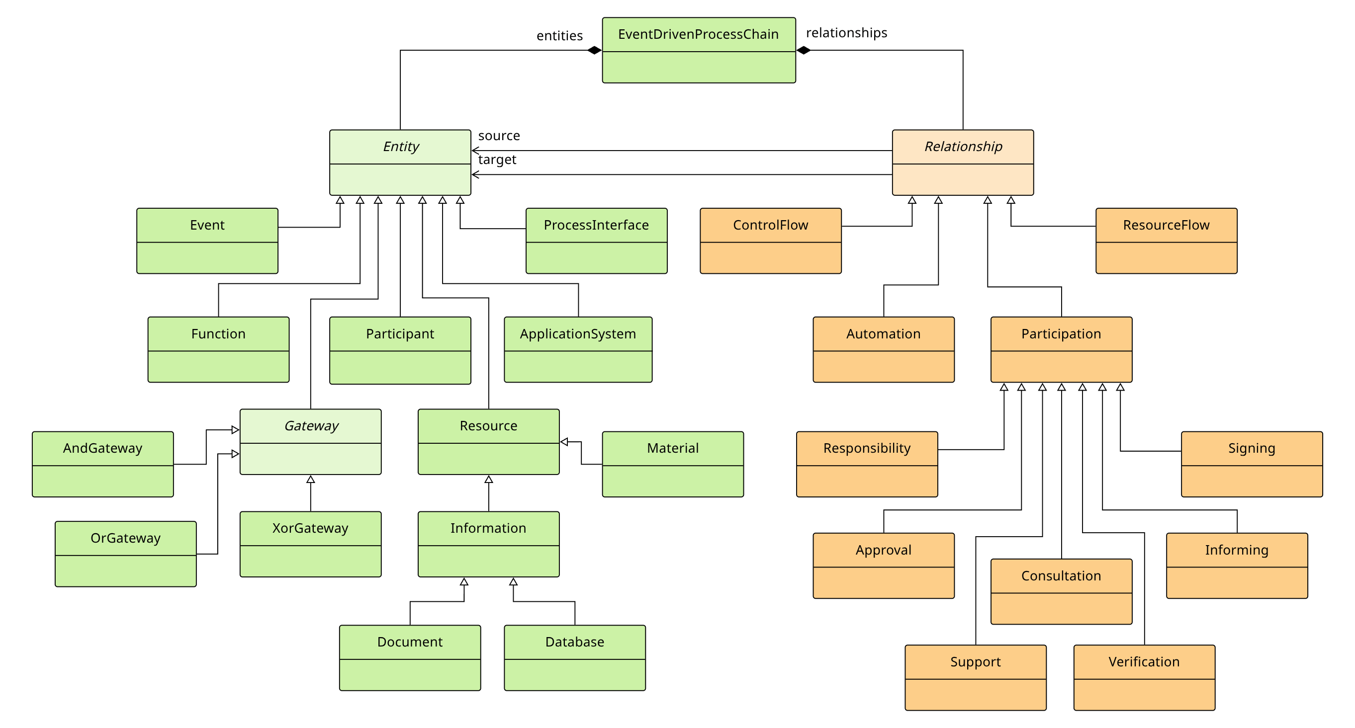
Event-driven Process Chain (EPC) models

Value-Added Chain (VAD) models

2025 Q3

Text editor for class models

C4 models

ArchiMate models

2025 Q4

Model Context Protocol support

Enterprise Integration Patterns

UML State Machines

Table model editor

Document editor

2026 Q1

IT infrastructure models

UML Activity models

Embedded AI assistant

Project membership requests

2026 Q2

Archi connector

RDF model serialization and SPARQL endpoint

2026 Q3

Entity-Relationship models

Physical Data Models

BPMN 2.0 models

PlantUML support

Model validation

2026 Q4

Advanced model access control

Storing models in Git

2027 Q1

Model transformations

Model versioning

2027 Q2

Improved text model editor

Model analysis

2027 Q3

Model queries

Model comparison and merging

2027 Q4

We await your roadmap feature requests!

Contact Us

Message sent successfully!
An error occurred, please try again later